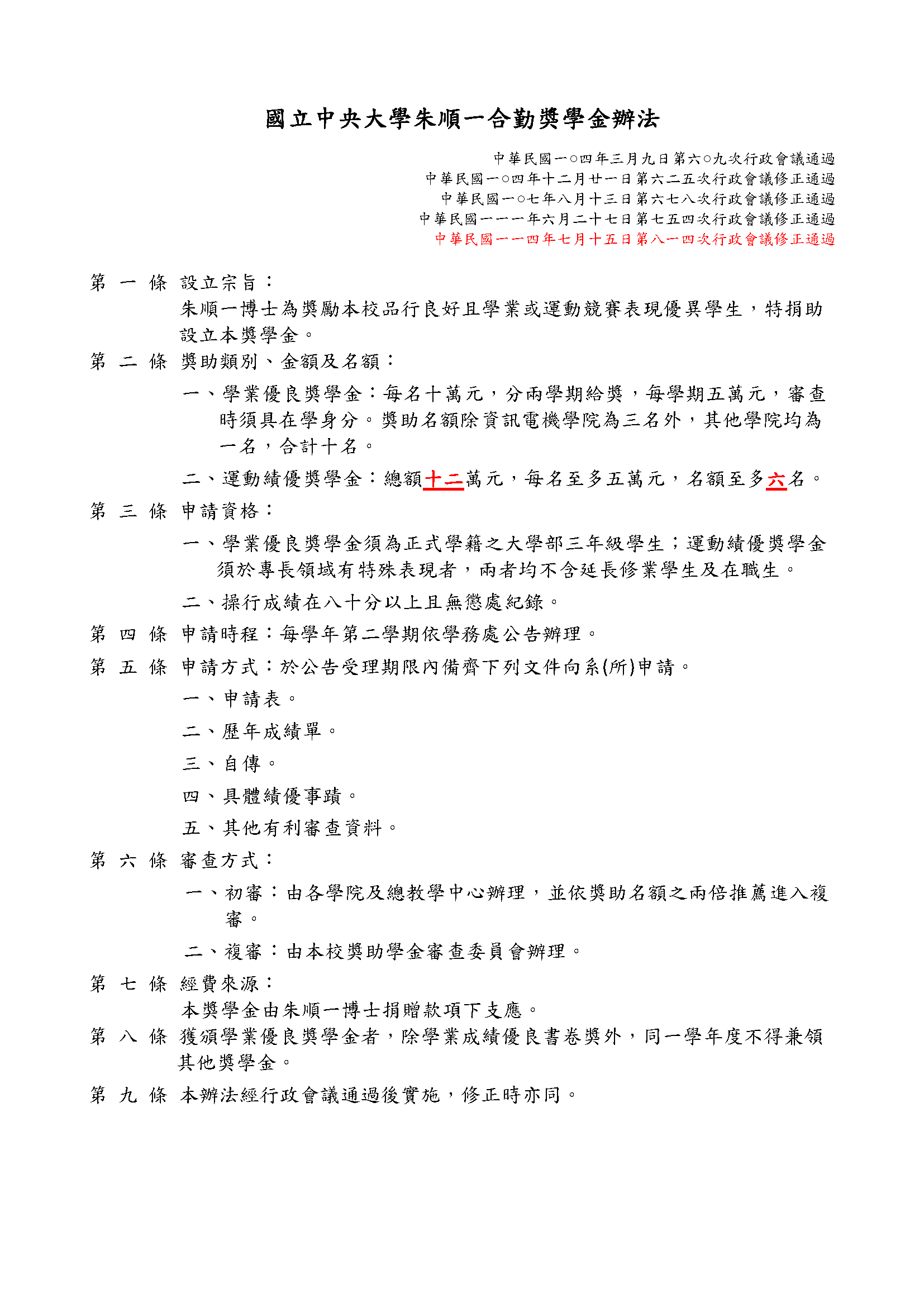
朱順一合勤獎學金將於115/1/6(二)開放申請,請於115/2/10(二)前送達班辦;蔡力行先生獎學金停辦。 2026-01-05 Admin 「朱順一合勤獎學金」將於115年1月6日(星期二)開放申請,相關申請辦法及應檢附文件清單詳如附件,並已同步公告於本校Portal獎助學金系統。 最遲請於115/2/10(二)前送達班辦,地點:科一館S101室。 此外,「蔡力行先生獎學金」因捐助停止,自本學期(114學年度第2學期)起停辦,感謝。 國立中央大學朱順一合勤獎學金辦法1140715.pdf 檢附文件清單-朱順一合勤獎學金.pdf 朱順一合勤獎學金申請表.doc