Open login
Close login
close
登入 中央地科院學士班
Username
Password
登入
忘記密碼?
請登入以管理網站,按下開啟登入視窗
home
中央地科院學士班
Google Search
登入
Open login
Toggle navigation
Toggle navigation
國立中央大學-地球科學學院學士班
:::
回首頁
|
中央大學
|
English
|
網站導覽
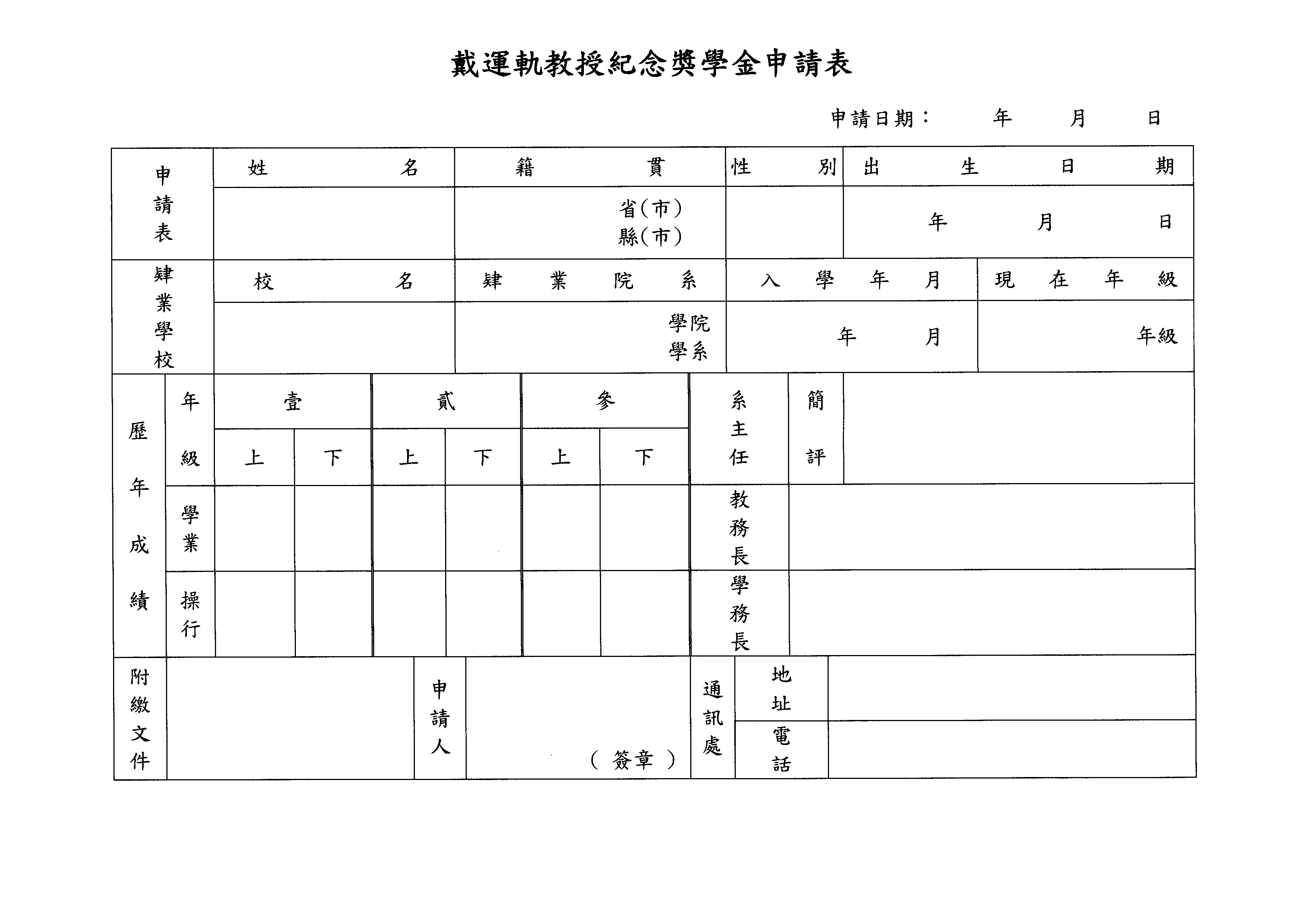
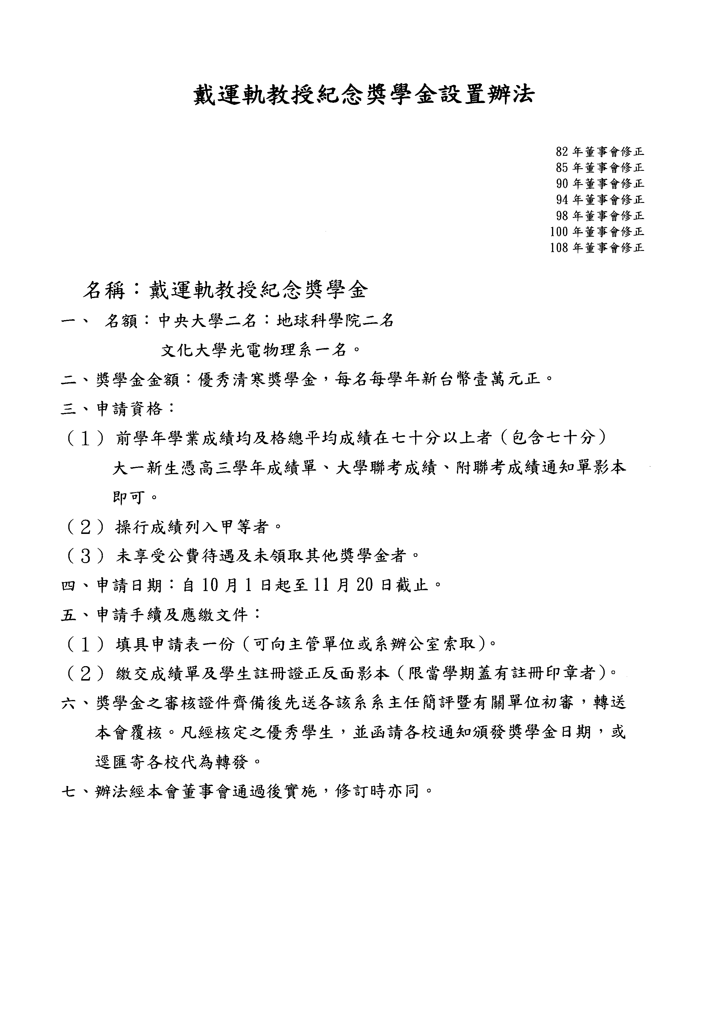
114年度戴運軌教授紀念獎學金,收件截止日10/23(四),逾期不受理
2025-10-07
Admin
114年度戴運軌教授紀念獎學金,收件截止日
10/23(四)
,逾期不受理
申請辦法及申請表